• О Нама
    • Основни подаци
    • Организација
      • Скупштина
      • Надзорни одбор
      • Пословодство
      • Дистрибутивна подручја
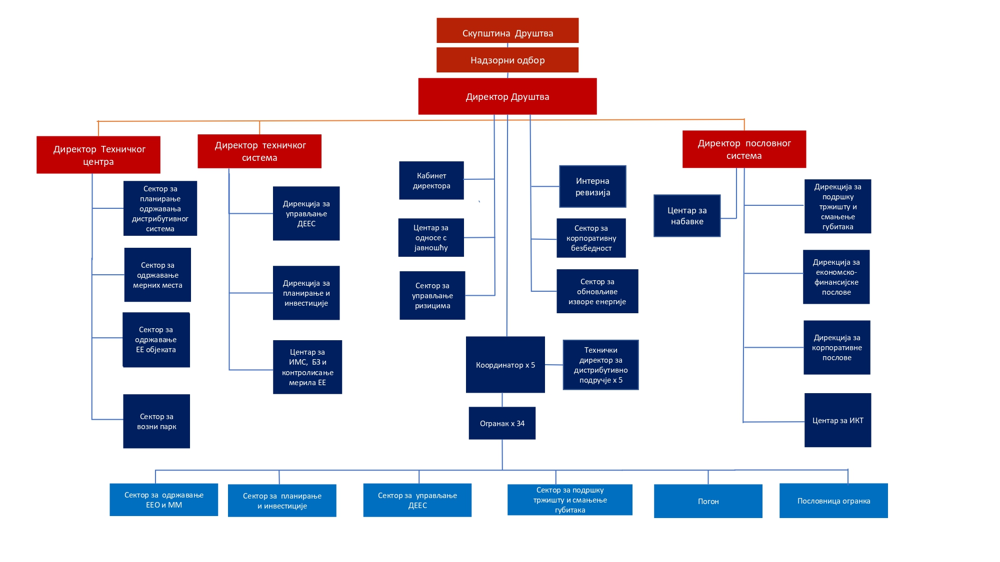
      • Организациона структура ЕДС
    • Информације
      • Информације о пословању
        • Годишњи план пословања
        • Квартални извештаји
        • Финансијски извештаји
        • Трогодишњи програм пословања
        • Архива годишњих финансијских извештаја
      • Информатор о раду
      • Адресе за пријем е-фактуре
      • Списак банака код којих корисници ДЕЕС могу отворити рачун
      • Технички подаци о конзуму
      • Енергетски подаци
    • Мисија и визија
    • Програм усклађености
    • Интегрисани системи менаџмента
    • Безбедност и заштита
      • Безбедност и здравље на раду
      • Заштита животне средине
  • Планирана искључења
    • ДП Електродистрибуција Београд
      • Данас
      • Сутра
      • Прекосутра
      • 3. дан
    • ДП Нови Сад
      • Данас
      • Сутра
      • Прекосутра
      • 3. дан
    • ДП Краљево
      • Данас
      • Сутра
      • Прекосутра
      • 3. дан
    • ДП Крагујевац
      • Данас
      • Сутра
      • Прекосутра
      • 3. дан
    • ДП Ниш
      • Данас
      • Сутра
      • Прекосутра
      • 3. дан
  • Услуге
    • Поступак прикључења објеката на ДСЕЕ
      • Поступак прикључења у обједињеној процедури
        • Процедуре и поступци
        • Време прикључења
        • Форме и документи
        • Цене прикључења
      • Поступак прикључења ван обједињене процедуре
      • Поступак прикључења објеката произвођача електричне енергије
      • Поступак стицања статуса купца произвођача
        • Домаћинства са директним мерењем и објекти који нису домаћинства и стамбене заједнице инсталиране снаге фотонапонских модула до 10,8 kW
        • Објекти који нису домаћинства и стамбене заједнице инсталиране снаге фотонапонских модула од 10,8 kW до 50 kW
        • Стамбене заједнице
    • Приступ дистрибутивном систему
    • Промена снабдевача
    • Обустава на захтев крајњег купца
    • Обустава на захтев снабдевача
    • Искључење на захтев крајњег купца
    • Приступ крајњих купаца подацима о сопственој потрошњи
    • Оверавање бројила
    • Ванредни преглед мерила у употреби
  • Регистри
    • Регистри за купце произвођаче
      • Домаћинства
      • Стамбене заједнице
      • Остали КП
    • Регистар прикључених електрана које користе обновљиве изворе електричне енергије
  • Регулатива
    • Прописи
      • Развој
        • Планови развоја
        • Планови инвестиција
      • Закони
      • Подзаконска акта
      • Правила о раду дистрибутивног система
      • Интерна акта
    • Јавне набавке
      • Информације о поступцима јавне набавке
      • План јавних набавки у 2026. години
      • План јавних набавки у 2025. години
      • План јавних набавки у 2024. години
      • План јавних набавки у 2023. години
      • План јавних набавки у 2022. години
      • План јавних набавки у 2021. години
      • Процедура праћења реализације уговора / оквирног споразума по јавним набавкама
      • Процес набавке добара, услуга и радова за потребе Електродистрибуције Србије д.о.о. Београд
      • Правилник о ближем уређивању поступака набавки
      • Интерни план за спречавање корупције у јавним набавкама
    • Ценовници
    • Интерни стандарди
    • Јавно достављање
  • Актуелности
    • Вести
    • Јавни позиви
    • Лист ЕДС
  • Контакт
    • Контакт центар
      • 0800 360 300
        Бесплатан позив
    • Општи подаци
      • Пријава штета код корисника
      • Општи подаци
    • Контакт за кориснике
      • ДП Електродистрибуција Београд
      • ДП Нови Сад
      • ДП Краљево
      • ДП Крагујевац
      • ДП Ниш
    • Контакт за достављање уговора о преузимању мерних места
    • Рачуни друштва

Организациона структура ЕДС

  • О нама
  • ОРГАНИЗАЦИЈА
  • ОРГАНИЗАЦИОНА СТРУКТУРА ЕДС

Влада Републике Србије

Министарство рударства и енергетике

Агенција за енергетику Републике Србије

Електромрежa Србије а.д.

Општи подаци
E-mail: ods@ods.rs
ПИБ: 100001378
Матични број: 07005466

2023. © Електродистрибуција Србије д.о.о. Београд